Samenvatting integrale aanpak opstellen participatieplan | Arbeidsdeskundigen

Leidraad Arbeidsparticipatie
Samenvatting integrale aanpak opstellen participatieplan

Basisaanpak

De onder Visie en onderbouwing opstellen participatieplan beschreven aanpak voor het opstellen van een arbeidsparticipatieplan of arbeidsparticipatieadvies wordt transparant en reproduceerbaar uitgevoerd op basis van het BOB-model (Beeldvorming, Oordeelsvorming, Besluitvorming). Arbeidsdeskundigen hanteren deze methodiek sinds jaar en dag.

Beeldvorming

Tijdens de fase van Beeldvorming verzamelt de arbeidsdeskundige gegevens, waarmee een beeld ontstaat van de cliënt en zijn belastbaarheid. De beeldvorming bij arbeidsparticipatie richt zich op de activiteiten en mogelijkheden van de cliënt uitgedrukt in het vermogen om te werken (werkvermogen) en het effectieve gedrag om werk te zoeken (werkzoekgedrag), rekening houdend met de aanwezige beperkingen en het sociale participatieniveau van de cliënt.

Oordeelsvorming

Bij de fase van Oordeelsvorming wordt de volledigheid van de informatie geborgd, gefilterd en overwogen. De oordeelsvorming bij arbeidsparticipatie richt zich op het beantwoorden van de vraag of het aanwezige (sociale) activiteitenniveau, het werkvermogen en het werkzoekgedrag voldoende zijn om in arbeid te (gaan) participeren. Zo niet, dan onderzoekt de arbeidsdeskundige hoe en met welke interventies het activiteitenniveau, het werkvermogen of (de intentie tot) het zoekgedrag te beïnvloeden is. Gaat het om persoonlijke of externe factoren? Gaat het om werkgerelateerde factoren of niet-werkgerelateerde factoren? Wat is de kosten-batenanalyse? En wat is de kortste route naar werk?

Besluitvorming

Besluitvorming is de fase waarin het advies/plan wordt geconcretiseerd. De arbeidsdeskundige stelt de logische, realistische en op argumenten gebaseerde advisering op schrift. In een arbeidsparticipatieplan – met als doel betaalde arbeid – komen alle relevante aspecten om in (betaalde) arbeid te kunnen participeren geïntegreerd aan bod.

Uitkomst

De uitkomst van de besluitvormingsfase kent drie varianten

  1. Arbeidsparticipatieplan: de cliënt heeft directe mogelijkheden op de arbeidsmarkt. Het plan bevat een scherpe duiding van concreet werk, inclusief condities, een actieplan en een pad om dit te realiseren.

  2. Arbeidsparticipatieopstapplan: een tussenstap op weg naar een arbeidsparticipatieplan. Er is geen scherpe duiding mogelijk van concreet werk voor de cliënt. De tussenstap moet leiden tot een situatie waarin er wel een participatieplan kan worden opgesteld.

  3. Geen mogelijkheden voor arbeidsparticipatie: de cliënt heeft geen mogelijkheden om te participeren in arbeid. Hiervoor moet objectief en reproduceerbaar kunnen worden vastgesteld dat de cliënt geen/onvoldoende werkvermogen bezit. Dit werkvermogen is ook niet te ontwikkelen. Is er verschil van inzicht met de cliënt, dan zal medisch/arbeidsdeskundig uitsluitsel dit inzicht moeten weerleggen.

Samenhang

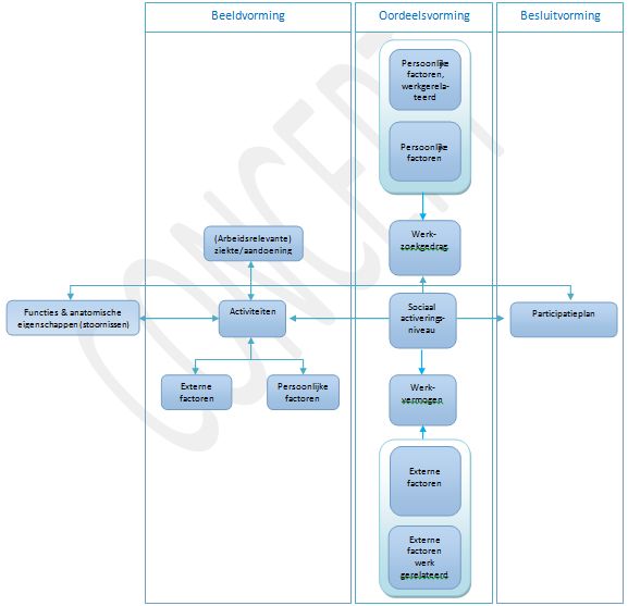
De samenhang tussen het BOB-model, het ICF-schema, de Scan Werkvermogen Werkzoekenden en de Participatieladder is in onderstaand schema gevisualiseerd. Het werkproces van de arbeidsdeskundige loopt van links naar rechts. Tijdens de beeldvormingsfase worden gegevens verzameld over het huidige sociale activeringsniveau, het werkzoekgedrag en het werkvermogen. Daarbij wordt ook in kaart gebracht welke externe of persoonlijke factoren een rol spelen en of deze mogelijk kunnen worden aangewend om het werkzoekgedrag en werkvermogen (positief) te beïnvloeden. Zo kan in de fase van oordeelsvorming onderbouwd worden aangegeven hoe het werkzoekgedrag en werkvermogen eruit zien, of dit voldoende is voor arbeidsparticipatie en of dit nog te verbeteren is door wijzigingen aan te brengen in de daarop van invloed zijnde externe en persoonlijke factoren

De samenhang tussen het BOB-model, het ICF-schema, de Scan Werkvermogen Werkzoekenden en de Participatieladder

Rollen van de arbeidsdeskundige

De hierboven beschreven onderbouwing biedt voor alle rollen van de arbeidsdeskundige in het participatiedomein een conceptueel en instrumenteel kader. Bij de adviseur zullen het gebruik van de ICF en de aangeboden instrumenten – zoals de Scan Werkvermogen Werkzoekenden, de Participatieladder, de IMK-screeninglijsten en de motiverende gesprekstechniek – voor de beeldvorming en oordeelsvorming voorop staan. De beoordelaar zal – op basis van de signaalgebieden – persoonlijk en externe factoren toetsen om na te gaan of de beeldvorming transparant en volledig is geweest en de onderbouwing van het Participatieplan voldoende is.

De begeleider/coach zal – aanvullend op de motiverende gesprekstechniek – de techniek van coachende ondersteuning inzetten en de Werkwijzer omgaan met belemmeringen van Divosa gebruiken.

Accepteer de voorwaarden

Gebruik van dit werk is toegestaan conform licentie creative commons CC-BY-4.0. Deze gebruikslicentie vervalt zes maanden na het verschijnen van een nieuwe editie van het werk. Het auteursrecht op dit werk berust bij de Staat der Nederlanden, ministerie van Sociale Zaken en Werkgelegenheid.


Download document Download document