2.7 Gebruikerstest en aandachtspunten Implementatie | Arbeidsdeskundigen

Cahier 20 – Eigen regie voor opleiding en werk
2.7 Gebruikerstest en aandachtspunten Implementatie

De zevende deelvraag is: ‘Hoe zorgen we dat het instrument gebruikt gaat worden (acceptatie, bekendheid)?’

2.7.1 Resultaten gebruikerstest, aanpassingen nu en voor vervolg

Zijn alle relevante constructen en vragen meegenomen in de vragenset? Het antwoord op deze vraag is belangrijk om tot een voorlopig definitieve vragenset te komen. Om dat te doen is de tweede versie van de vragenlijst voorgelegd aan de experts uit de expertgroep en een aantal individuele experts. Zij hebben – op verzoek – naar een aantal verschillende punten van de vragenset gekijken:

  • Zijn de vragen helder gesteld?

  • Ontbreken er nog vragen in de set, vanuit het perspectief werk?

  • Staan er overbodige vragen in?

  • Zijn de antwoordmogelijkheden duidelijk?

De experts hebben op twee verschillende niveaus antwoord gegeven. Er zijn tekstueel dingen aangepast en specifieke vragen toegevoegd omdat bepaalde onderwerpen niet of niet genoeg aan de orde waren gekomen. Ook zijn er globale adviezen gegeven over bijvoorbeeld benadering van de gebruiker en taalgebruik. Tabel 2 bevat een overzicht van de belangrijkste adviezen en wat op basis daarvan met de vragenset gedaan is. Hierin is een tweedeling gemaakt: (1) dingen die nu aangepast kunnen worden en (2) aandachtspunten bij de ontwikkelingsfase. Sommige geadviseerde aanpassingen zijn namelijk zeer relevant, maar kunnen op dit moment niet doorgevoerd worden omdat het instrument eerst ontwikkeld moet worden. De derde en laatste versie van de vragenset kan worden opgevraagd bij de onderzoekers.

Tabel 2: Resultaten gebruikerstest

Terugkoppeling n.a.v. gebruikerstest

Aanpassingen aan huidige vragenset

Aandachtspunten bij ontwikkelingsfase

Privacy is een erg belangrijk aandachtspunt. Zorg ervoor dat de privacy van de gebruiker gewaarborgd is en dat de gegevens in het instrument goed beschermd en beveiligd zijn.

Geen aanpassingen gedaan in de vragenlijst. Zoals gepland wordt er een uitgebreid privacy-statement aan het instrument toegevoegd en ligt het eigenaarschap bij de gebruiker zelf.

Tijdens deze fase zal de bouwer van het instrument hier expliciet aandacht voor moeten hebben.

Sommige vragen komen paternalistisch en betuttelend over.

  1. Vragen waar mogelijk zoveel mogelijk aangepast (bijvoorbeeld de vraag over zelfstandig wonen).

  2. Vragen naar contactpersonen van bijvoorbeeld school en werk zijn niet aangepast. Dit instrument dient ook als persoonlijke opslag voor relevante gegevens. Mocht de gebruiker op een gegeven moment contactpersoon informatie nodig hebben, dan draait het instrument dit uit als output met een handig overzicht. Dat het ingevuld wordt, betekent niet dat het ook met de buitenwereld gedeeld moet worden.

  1. Wanneer het digitale instrument is gemaakt, zal tijdens de testfase nogmaals moeten blijken of de toonzetting van de vragen goed is en past bij wat de vraag moet opleveren aan informatie. Aan de hand van deze test kunnen verdere aanpassingen gedaan worden voor het definitieve instrument.

  2. Geen aandachtspunt voor ontwikkelfase

De gebruikte woorden zijn voor sommige vraagstellingen niet handig gekozen, kan dat anders?

Voor nu zoveel mogelijk vragen aangepast

Wanneer het digitale instrument is gemaakt, zal tijdens de testfase nogmaals moeten blijken of de toonzetting van de vragen goed is en past bij wat de vraag moet opleveren aan informatie. Aan de hand van deze test kunnen verdere aanpassingen gedaan worden voor het definitieve instrument.

Er is geen rekening gehouden met de mogelijkheid om als ZZP’er aan de slag te gaan

Voor nu zijn een aantal vragen over het ZZP’er-schap opgenomen (Bijvoorbeeld “Zou je eigen baas willen zijn?)

In de ontwikkelfase worden met de ZZP-bril op de vragen nogmaals bekeken en waar nodig zal NVT (niet van toepassing) als antwoordcategorie toegevoegd worden of de vraag wordt opnieuw opgesteld waardoor deze ook geschikt is voor ZZP’ers

Hoort deze vraag bij dit onderwerp?

Vragen zijn niet altijd heel strak in één categorie in te delen. Er is een extra check gedaan om te zien of bepaalde vragen niet verkeerd zijn ingedeeld en waar nodig zijn vragen verplaatst.

Doordat de huidige vragenlijst in een word-document wordt weergegeven, is het lastig voor te stellen hoe het er in het digitale instrument uit gaat zien. Daarin zullen de kopjes (deels) verdwijnen waardoor het gevoel dat vragen verkeerd gecategoriseerd zijn ook (voor het grootste deel) verdwijnt.

De vragenlijst is ontzettend lang! Zijn al deze vragen wel echt nodig?

Op dit moment kan daar niks aan gedaan worden. De vragenset is op basis van dit onderzoek opgezet en lijkt voor nu in zijn geheel relevant.

Bij de bouw van het digitale instrument zal in de vragen geselecteerd worden, al naar gelang het gebruiksgemak en de informatie die daadwerkelijk nodig blijkt te zijn om het instrument functioneel te maken. Bovendien kunnen gebruikers zelf een keuze maken in wat ze willen invullen. Niet voor elke situatie hoeft de hele vragenlijst ingevuld te worden.

Prikkelverwerking komt niet genoeg aan bod in de vragenlijst

Er zijn extra vragen toegevoegd over prikkelverwerking.

Wanneer het digitale instrument is gemaakt, zal tijdens de testfase moeten blijken of alle relevante prikkelverwerkingsonderwerp-en erin zitten. De testers kunnen aangeven of ze nog dingen missen en mogen suggesties voor aanvullingen doen.

Stel niet twee vragen in één vraag. Dit zorgt voor verwarring!

Zoveel mogelijk aangepast, hoewel sommige vragen komen uit vastgestelde vragenlijsten die getest zijn voor mensen met autisme. Deze vragen zijn niet in alle gevallen veranderd.

Wanneer het digitale instrument is gemaakt, zal tijdens de testfase nogmaals moeten blijken of de toonzetting van de vragen goed is en past bij wat de vraag moet opleveren aan informatie. Aan de hand van deze test kunnen verdere aanpassingen gedaan worden voor het definitieve instrument.

Het onderwerp “gevoelens” komt niet aan de orde in de vragenset. Dit moet worden toegevoegd.

Er zijn vragen over gevoelens toegevoegd in de huidige set. Deze vragen gaan voornamelijk over negatieve gevoelens, positieve gevoelens zijn lastiger te benoemen en te bevragen. Dit is een aandachtspunt voor de testfase.

Wanneer het digitale instrument is gemaakt, zal tijdens de testfase moeten blijken of alle relevante vragen over gevoelens erin zitten. De testers kunnen aangeven of ze nog dingen missen en mogen suggesties voor aanvullingen doen.

2.7.2 Vullen en delen – met wie?

De derde expertgroepbijeenkomst deed de aanbeveling een matrix te maken als hulpmiddel bij het gebruik van het instrument. Deze matrix zou uit twee onderdelen moeten bestaan:

  1. Geef aan wie de gebruiker om hulp kan vragen bij het invullen van de verschillende onderdelen van het instrument. Geef dit per onderdeel aan.

  2. Geef aan voor wie de informatie, die voortkomt uit de antwoorden op de verschillende onderdelen uit het instrument, van belang is. Geef dit per onderdeel aan, bijvoorbeeld: ‘informatie over competenties kan de gebruiker meenemen naar de arbeidsdeskundige’ of ‘informatie over hoe de optimale werkplek eruit ziet kan de gebruiker meenemen naar een (toekomstige) werkgever’.

Aan de hand van dit advies is er geprobeerd een matrix te maken waar deze informatie uit af te lezen viel. Tijdens het maken werd al snel duidelijk dat deze matrix geen gebruiksvriendelijke toevoeging is voor het instrument. Welke informatie de gebruiker waarheen kan of moet meenemen, is afhankelijk van het transitiemoment, de situatie of de hulpvraag en behoefte van de gebruiker. Dit is niet op een overzichtelijke en gebruiksvriendelijke manier te vatten in een matrix.

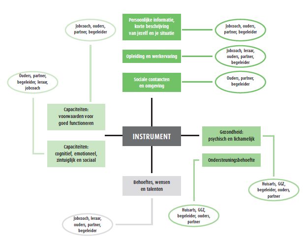
Het is wel mogelijk om globaal aan te geven wie de gebruiker om hulp kan vragen bij het invullen van de verschillende onderdelen van het instrument. Dit is schematisch weergegeven in figuur 9.

Figuur 9: Schema wie om de gebruiker om hulp kan vragen bij gebruik van het instrument

2.7.3 Implementatie: Belanghebbenden en hun rol in het proces

Een belangrijk onderdeel van het succesvol ontwikkelen en in gebruik nemen van een instrument is de implementatie, disseminatie en acceptatie van het de instrument.

Uit de routekaart naar maatschappelijke participatie is gebleken dat er veel organisaties en instanties zijn waar mensen met ASS mee te maken krijgen. Al deze belanghebbenden kunnen in meer of mindere mate behulpzaam zijn bij het implementeren, dissemineren en bereiken van acceptatie van de instrument. Uit de gesprekken met de verschillende experts, samen met de routekaart, zijn de volgende belanghebbenden voor verspreiding naar voren gekomen.

Ervaringsdeskundigen

De belangrijkste belanghebbende is de persoon met autisme zelf. Het is erg belangrijk dat de ervaringsdeskundigen en daarmee ook de mogelijke gebruikers achter dit instrument staan, het begrijpen en gaan gebruiken. Er zijn verschillende manieren om mensen enthousiast te krijgen voor een bepaald product. Een belangrijke manier is het proces van co-creatie. Als de eindgebruikers hebben bijgedragen aan de ontwikkeling, is de kans groter dat ze het ook daadwerkelijk gaan gebruiken. Dit is bij de ontwikkeling van dit instrument gebeurd en dat zal ook bij het bouwen ervan cruciaal zijn. Bovendien is het zo dat enthousiaste gebruikersverhalen van ervaringsdeskundigen anderen over de streep kunnen trekken om het instrument te gebruiken. Een voorbeeld van deze tactiek is de aanpak ‘Vanuit autisme bekeken’. Hierbij benaderen ervaringsdeskundigen gemeenten en instellingen om producten te presenteren en de mogelijkheden te laten zien. Op deze manier worden gemeenten en instellingen aangespoord om het instrument te gebruiken.

Gemeenten

De meeste mensen met ASS komen sinds de wetswijzigingen van 2015 niet meer in aanmerking voor een Wajong-uitkering. Als zij geen passend en/of voldoende verdienend werk kunnen vinden, dan komen zij bij de gemeente terecht voor een WWB-uitkering. De klantmanagers of andere professionals bij gemeenten bij wie mensen met ASS op dit moment terechtkomen, zijn meestal (nog) niet geschoold in het omgaan met de beperkingen van de doelgroep in het bemiddelen naar werk. Het instrument en de informatie die daaruit naar voren komt, kan zeer behulpzaam zijn voor deze klantmanagers. Het geeft meer houvast in hoe ze de cliënt het beste kunnen helpen richting (vrijwilligers)werk en participatie.

Belangenverenigingen

Belangenverenigingen zoals regionale autismecentra, Vanuit autisme bekeken, PAS-Nederland en de NVA zijn belangrijke partners in het introduceren en tot een succes maken van het instrument. Staan zij achter het idee en het gebruik van het instrument, dan kan dit gebruikers aantrekken. Via hun netwerk hebben zij een groot bereik onder de groep mogelijke gebruikers. Bovendien verdient het de aanbeveling om alle initiatieven die er al zijn bij deze verenigingen op het terrein van autisme en werk (online en offline) aan elkaar koppelen.

Jobcoaches en arbeidsdeskundigen

Jobcoaches en arbeidsdeskundigen zijn belangrijke belanghebbenden in de acceptatie en het in gebruik nemen van het instrument. Voor hen is het instrument van belang omdat het een duidelijker inzicht geeft in de capaciteiten van hun cliënt. Het laat op een eenvoudige manier zien wat iemand kan, wat iemand wil en waar hij behoefte aan heeft. De jobcoach of arbeidsdeskundige kan zijn cliënt ook ondersteunen bij het gebruiken en invullen van het instrument.

Werkgevers

Ook werkgevers kunnen een belangrijke rol spelen in het acceptatieproces. Wanneer een (mogelijke) werknemer via dit instrument kan aangeven waar zijn sterke kanten liggen, waar zijn werk aan moet voldoen en hoe hij het beste tot zijn recht komt, biedt dit de werkgever de mogelijkheid aan te sluiten bij deze punten en zo het beste uit zijn werknemer te halen. De winst voor een werkgever bij het gebruik van dit instrument kan groot zijn. Hoe werkgevers het beste benaderd kunnen worden, moet bij het uitwerken van het instrument in de praktijk aandacht besteed worden.

Overheid

De overheid kan ook een rol spelen in het verspreiden van het instrument. Hiervoor kunnen bijvoorbeeld de landelijke cliëntenraad, de staatsecretaris of andere overheidsfunctionarissen aangeschreven worden. Er bestaan op landelijk en plaatselijk niveau veel afspraken om kwetsbare groepen beter en makkelijker naar de arbeidsmarkt te leiden. Het instrument kan daarbij zeer behulpzaam zijn. Het instrument is op dit moment weliswaar bedoeld voor mensen met ASS, maar in de toekomst kan het instrument ook worden aangepast voor andere doelgroepen. Daarom is het belangrijk dat het instrument een rol krijgt binnen deze afspraken, als product dat behulpzaam is bij de toeleiding naar de arbeidsmarkt.

Re-integratiebureaus/UWV/arbodiensten

Als het instrument makkelijk aansluit of past bij het huidige cliëntvolgsysteem, dan wordt het makkelijker om het aan te prijzen en te gebruiken. Dat geldt ook voor de volgsystemen in het onderwijs (zie hieronder). Mensen die tegen problemen in hun werk aanlopen, waardoor ze uitvallen, kunnen zeer gebaat zijn bij het gebruik van de instrument.

Onderwijs

Ook het onderwijs is een zeer belangrijke partner en ondersteuner van het instrument. Zowel het middelbaar onderwijs, het beroepsonderwijs en het hoger en wetenschappelijk onderwijs en bij na- en bijscholing voor professionals kunnen deze rol vervullen.

Middelbaar onderwijs

In het regulier en speciaal onderwijs zitten veel verschillende kwetsbare groepen in hetzelfde leslokaal. Er is te weinig tijd om allerlei verschillende instrumenten in te vullen om zicht te krijgen op wat iemand kan en nodig heeft. Het helpt dan enorm als de leerling met ASS (bijvoorbeeld samen met zijn ouders) het zelfmanagement-instrument al grotendeels heeft ingevuld en (relevante onderdelen) deelt met leerkrachten of schoolbegeleiders. Als dit instrument bovendien op termijn geschikt wordt voor meerdere doelgroepen, dan zorgt het voor minder belasting van het personeel in het onderwijs. Bovendien, omdat de gebruiker zelf het instrument invult (al dan niet met hulp van zijn ouders of andere begeleiders), daalt de werklast voor de school.

Beroepsonderwijs, hoger en wetenschappelijk onderwijs

Voor studieloopbaanbegeleiders binnen het mbo, hbo en wo kan het instrument erg geschikt zijn. Het kan ondersteunen bij het Persoonlijk OntwikkelingsPlan (POP) en de studieloopbaan-begeleiding die een prominente plaats innemen bij alle opleidingsniveaus gedurende de hele opleiding. Nu intakegesprekken voor een nieuwe opleiding verplicht zijn, kan het instrument dienen als ondersteuning bij het afnemen van zo’n intakegesprek. In de toekomst kan het instrument misschien worden gekoppeld aan Studielink – het digitale medium waarmee studenten zich inschrijven voor een opleiding.

Na- en bijscholing van professionals

Onderwijs aan professionals kan ook een rol spelen in het verspreiden van dit instrument. Het instrument en de reden voor gebruik kunnen geïntroduceerd worden bij opleidingen voor nieuwe professionals die ermee gaan werken tijdens hun loopbaan. Ook kan het geïntroduceerd worden in nascholingscursussen voor professionals. De werkgroep arbeidsparticipatie van de Academische Werkplaats Autisme ‘Samen Doen!’ ontwikkelt bijvoorbeeld een cursus voor bedrijfsartsen.

GGZ

Behandelingen maken steeds vaker gebruik van moderne technologieën. E-Health binnen de GGZ is hiervan een voorbeeld. Als het instrument kan aansluiten bij bestaande of nieuw te ontwikkelen technologieën binnen de GGZ, zullen veel GGZ-instellingen het gaan gebruiken. Cliënten kunnen dan aangeven dat de GGZ met het instrument moet kunnen werken als de instelling hen als klant wil hebben. Het voordeel voor de cliënten zelf is dat ze minder vaak dezelfde vragen hoeven te beantwoorden. Aangezien klanttevredenheid in de GGZ steeds belangrijker wordt, is dit een goede reden om het instrument in de GGZ op te nemen.

Huisarts

Huisartsen kunnen een introducerende rol spelen bij de verspreiding van het instrument onder de gebruikers. Zij staan regelmatig in contact met hun patiënten en hebben een goede signaleringsfunctie voor wie geschikt is voor dit instrument. De huisarts kan er zelf ook baat bij hebben, omdat het instrument handvatten biedt voor de communicatie over de behoeftes van de gebruiker (zijn patiënt) en waar hij in vastloopt.

Accepteer de voorwaarden

Gebruik van dit werk is toegestaan conform licentie creative commons CC-BY-4.0. Deze gebruikslicentie vervalt zes maanden na het verschijnen van een nieuwe editie van het werk. Het auteursrecht op dit werk berust bij de Staat der Nederlanden, ministerie van Sociale Zaken en Werkgelegenheid.


Download document Download document